To improve pose accuracy and reduce drift during rotation, I’m trying to replace the ZED2i’s built-in IMU with my own FOG-IMU (Fiber-Optic Gyroscope). I’m using ROS 2 (Humble) and the robot_localization package for sensor fusion with an Extended Kalman Filter (EKF). Here’s what I did:
- Set
imu_fusiontofalseincommon_stereo.yaml. - Launched ZED node with:
ros2 launch zed_wrapper zed_camera.launch.py camera_model:=zed2i - Created a custom ROS2 node to publish my FOG-IMU data at
/Fog_imu/imu_data. - Launched EKF fusion node:
ros2 launch ekf_fusion.launch.py
# ekf_fusion.launch.py
from launch import LaunchDescription
from launch_ros.actions import Node
def generate_launch_description():
return LaunchDescription([
# Static transform: imu_link → base_link
Node(
package='tf2_ros',
executable='static_transform_publisher',
name='imu_to_base',
arguments=['0', '0', '0', '0', '0', '0', 'base_link', 'imu_link'],
),
# EKF node
Node(
package='robot_localization',
executable='ekf_node',
name='ekf_filter',
output='screen',
parameters=[{
'use_sim_time': False,
'frequency': 50.0,
'sensor_timeout': 0.1,
'two_d_mode': False,
'publish_tf': True,
'transform_tolerance': 0.1,
'pose0': '/zed/zed_node/pose_with_covariance',
'pose0_config': [
True, True, True, # X, Y, Z
False, False, False, # roll, pitch, yaw
False, False, False, # VX, VY, VZ
False, False, False, # VRoll, VPitch, VYaw
False, False, False, # AX, AY, AZ
],
'pose0_differential': False,
'pose0_queue_size': 5,
'imu0': '/Fog_imu/imu_data',
'imu0_config': [
False, False, False, # X, Y, Z
True, True, True, # roll, pitch, yaw
False, False, False, # VX, VY, VZ
True, True, True, # VRoll, VPitch, VYaw
False, False, False, # AX, AY, AZ
],
'imu0_differential': False,
'imu0_queue_size': 5,
'odom0': '/zed/zed_node/odom',
'odom0_config': [
False, False, False,
False, False, False,
False, False, False,
False, False, False,
False, False, False
],
'odom0_differential': False,
'odom0_queue_size': 10
}]
)
])
- Monitored the output from
/odometry/filtered.
Platform Specs:
- Jetson Orin NX 8GB
- ROS 2: Humble
- ZED SDK: 5.0.1 (L4T 36.4)
Problem Encountered
I noticed that:
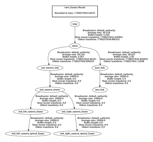
/zed/zed_node/pose_with_covariancehasframe_id = "map"/odometry/filteredhasframe_id = "odom"
As a result, /odometry/filtered outputs nearly identical values to /zed/zed_node/odom, which is not what I expected.
To address this, I duplicated the topic /zed/zed_node/pose_with_covariance into a new one /zed/zed_node/pose_cov_for_ekf, but changed the frame_id to "odom". Feeding this to the EKF seems to work: the /odometry/filtered position aligns more closely with the corrected /pose.
However, as a ROS beginner, I’m unsure whether this is the correct approach. Should I have instead set world_frame = "map" in robot_localization and kept the original topic? What is the recommended way to handle this kind of frame inconsistency?
Additional Context
Due to the hardware configuration, the ZED2i is mounted at a 45° upward angle relative to the mobile robot. When the robot moves forward, the /zed/zed_node/odom Z-position drifts negatively (goes downward), which is incorrect. But the /zed/zed_node/pose output stays aligned with the true vertical axis. This is likely due to set_gravity_as_origin = true, which uses IMU gravity information to keep the orientation aligned with the real-world Z-axis.




