Zed X frame transform issue

Hi all,

I mounted the zedX camera in rear of the robot and do the frame transform by declare the joint between camera_link and base_link as

However, the value from /zed_node/odom and /zed_node/pose return positive when I’m moving forward and vice versa. What am I missing here?

Hi @vav395
Welcome to the Stereolabs community.

Have you followed the Robot Integration documentation?

Odom and Pose are in camera frame, so if the camera moves forward, the translation is positive.

You must use the TF to convert the movements in the Robot base_link frame

Yes I followed the documentation and defined in the urdf file as:

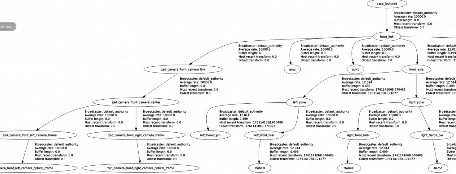
here is my tf tree:

With this setup, you must set publish_tf to false and handle the transformation of the odom and pose messages from the zed_xxx_yyy_camera_link frame to the base_link frame.

Thanks for your feedback. The set up is at publish_tf: False. My target goal is feeding the odom pose topic to robot_localization packages for sensor fusion. Could you please elaborate on the the transformation part?

  1. use GEN_2 or GEN_3
  2. enable area_memory to enable loop closure

Use the latest ZED SDK v5.0.7

I tried but this doesn’t work.